软件产品
全景VR软件 - VR漫游大师
全景拼接软件 - 造景师
全景漫游软件 - 漫游大师
全景相关设备 - 硬件设备推荐
产品案例
VR漫游大师案例
造景师案例
漫游大师案例
行业应用
全景看房
虚拟旅游
数字展馆
工程汇报
教育科研
汽车三维
城市街景
电子商务
技术支持
常见问题
视频教程
下载中心
提交反馈
关于杰图
公司简介
发展历程
新闻中心
联系我们
如何购买
加入我们
登录
|
注册
首页
>
软件产品
>
漫游大师
>
功能介绍
> Flash播放器
Flash播放器
最新的漫游大师自带了全新设计的Flash全景播放器,具有更加流畅的视觉体验,能够播放更高分辨率的全景漫游。
Flash全景播放器也是针对Flash而设计的,是针对PC平台的漫游播放器。
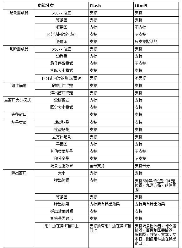
Flash播放器与HTML5播放器支持的组件也是不一样的,完整详尽的功能对比可以参考漫游大师软件使用说明书的【FLASH与HTML5功能对比】部分 。以下列出部分功能对比图:
相关功能介绍
全部功能列表
关联百度地图
飞出媒体效果
嵌入Flash
嵌入到网页中
模板的制作
制作漫游的流程
链接网址
漫游路线的录制
打包成APP
3D模型
漫游如何分享
全景图之间的关联
播放速度的控制
嵌入视频
弹出窗口
弹出图片
语音解说
缩略图
指南针
加载速度
图片加密
添加介绍文字
限制播放视角
眩光效果
微信中观看
手机上观看
导航按钮
播放器的设置
漫游大师
产品简介
全景漫游案例
功能介绍
软件界面
系统要求
教学视频
如何制作虚拟漫游
如何购买
其他产品
造景师
VR漫游大师
VR云
全景视频大师
漫游套装
造型师
关闭
15316170560
工作日:9:30 - 18:00
软件销售
技术支持